
全國咨詢熱線:
15936721033

大型高效真空除氣器
ZCQ1/6真空除氣器是一種專門用于處理氣浸鉆井液的固控設備,適用于配套各類鉆井液循環凈化系統。該除氣器可迅速除去鉆井液中的浸入氣體,恢復鉆井液的比重、穩定鉆井液的性能。是探井、超深井、欠平衡井工程不可缺少的設備。
一、 主要技術參數
1、 處理量:360m3/h 2、真空度:0.35~0.4MPa
3、 真空泵電機功率:4kW 4、主電機功率:22kW
5、 除氣器轉速:980r/min 6、質量:2800kg
7、除氣效率:≥95% 8、外形尺寸:2000×1220×2169mm
二、工作原理及特點
ZCQ1/6真空除氣器利用真空泵的抽吸作用,在真空罐內形成負壓,鉆井液在大氣壓的作用下,通過吸入管進入旋轉的空心軸,再由空心軸四周的窗口呈噴射狀甩向氣泡破碎板,一部分氣泡在沖擊力的作用下爆破,一部分氣泡在真空的作用下爆破,逸出的氣體通過真空泵抽出并排往安全地帶,除氣后的鉆井液則由于自重力的作用進入排空腔,在排空腔里經旋轉的葉片排出罐外。
主要特點:
1、水環式真空泵在工作過程中,始終處于等溫狀態下,適用于易燃易爆的氣體抽吸,安全性能可靠;
2、鉆井液通過轉子的窗口高速射向氣泡破碎板,鉆井液中的氣泡破碎徹底,除氣效果好;
3、通過透明的觀察窗可看到除氣器真空罐內的工作狀況,能通過調壓閥調節真空除氣器的工作狀況,使除氣器在較好工況下工作。
三、 安裝
1、除氣器平放在罐面上,無需特殊固定,但要安放平穩,要求不能有明顯的傾斜;
2、吸入管和排出管口都應插入到罐面以下1.2m左右,以保證管口在液面以下。
3、排出管必須插入到吸入管的下一個倉里;
4、液氣分離器上的排氣口可接一根2″膠管,將有害氣體排到安全地帶;
5、三相4線電源線可通過啟動器背后的快速插接件與啟動器連接。
四、操作使用
1、啟動前的準備及檢查
(1)查看吸入管及排出管口是否在液面以下,如果在液面以上,需調整液面,使吸入管及排出管口插入到液面以下;
(2)檢查氣水分離器里是否有水(如果水量不足將影響真空泵的有效工作),如沒水,將氣水分離器上的進水球閥與清水管接通,打開進水閥,待水從氣水分離器溢流口溢出時停止;
(3)新安裝的設備,在啟動前,應先點動檢查電機的轉向,以保證真空泵及主電機的轉向與箭頭標記方向一致,絕對禁止反向運轉;
(4)檢查填料壓緊程度是否適當,填料不能壓得過緊。正常壓緊的填料能夠使泵中的水成滴地向外漏出。
(5)關閉排出口碟閥。
2、啟動及操作
(1)先啟動真空泵電機;
(2)再啟動主電機;
(3)大約20秒后慢慢開啟排出口碟閥,同時觀察真空表,使真空度在280~400mmHg間一個值左右穩定下來。
(4)如果通過調整調節碟閥不能使除氣器穩定工作,需要調整調壓閥(如圖2所示)來完成,在出廠前調壓閥已經過調校,在現場確實需要調整時,調整工序如下:
a.卸下護套;b.旋松鎖緊螺母;
c.當真空度低于280mmHg,且不穩定時,逆時針旋轉調節帽,調至穩定后,旋緊鎖緊螺帽;
d.當真空度高于400mmHg,且不穩定時,順時針旋轉調節帽,調至穩定后,旋緊鎖緊螺帽;
e.調整完畢后蓋上護套。
3、停機
(1)按啟動器上的紅色按鈕,停止電機的工作;
(2)打開除氣罐上方的放氣閥(如圖1所示),使鉆井液迅速流入循環罐里,以免進入真空泵;
(3)如果是在冬天,停機后應及時打開放水閥(如圖3所示),放出真空泵及氣水分離器內的水,以免凍壞真空泵殼體。
五、 維護保養
1、每隔3個月,給上下主軸軸承加注潤滑脂一次(加油咀位置如圖1所示),如在中國東北地區或在俄羅斯打井,應使用耐零下-20℃以下的潤滑脂;
2、每隔1個月,給真空泵軸承腔加注潤滑機油一次,每次加注量約150ml,加多了會從兩端軸承蓋處泄露出來,屬正常現象;
3、除氣器真空罐的進氣內腔應定期清洗(一般每月一次),以免雜物堵塞氣體通道。在停機狀態下,將清水管接至放氣閥上,通水沖洗3-5分鐘。
4、冬天使用后,要及時放掉氣水分離器及真空泵內的積水,防止真空泵殼體凍裂。
5、真空泵在正常運轉時,須觀察是否有振動,細聽泵內是否有雜聲,如果噪音大溫度高(正常軸承溫升不得比環境溫度高出40℃,但工作溫度不得超過70℃),應立即停車檢查。
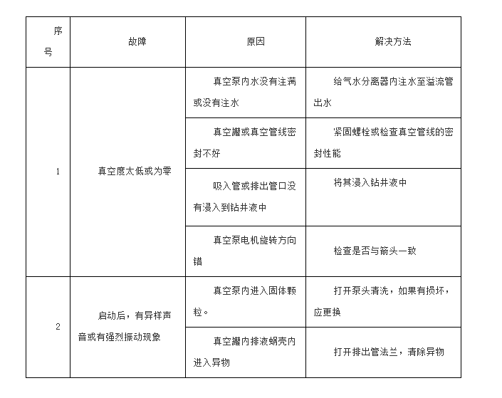
六、 常見故障及排除方法
